
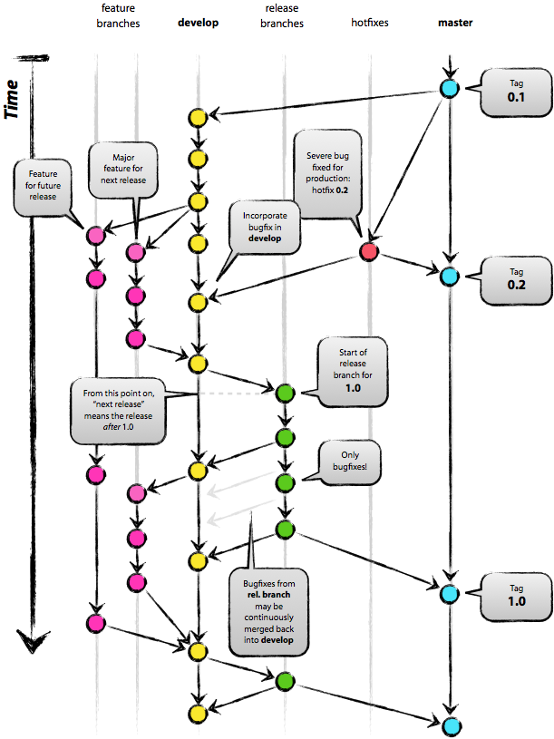
Just came across an excellent post about a successful Branch and Release process for Git posted by developer Vincent Driessen. I found it following the read me docs for the Pyro CMS project (thanks @philsturgeon).
Read Vincent’s Complete Article:

Just came across an excellent post about a successful Branch and Release process for Git posted by developer Vincent Driessen. I found it following the read me docs for the Pyro CMS project (thanks @philsturgeon).
Read Vincent’s Complete Article: